Sign In | Join Free | My wneducation.com
China Beijing JCZ Technology Co. Ltd logo
Beijing JCZ Technology Co. Ltd
China Laser Marking Machine China Laser Engraving Machine China Laser Cutting Machine China Laser Welding Machine China Laser Cleaning Machine レーザー マーカー 레이저 마킹기 marcado láser marcador a laser marqueur
Active Member

12 Years

Home > Laser Camera Calibration >

Performance camera calibration tool mainly contains image collection , digital image processing

Beijing JCZ Technology Co. Ltd
Contact Now

Performance camera calibration tool mainly contains image collection , digital image processing

Brand Name : JCZ

Model Number : Camera marking system

Place of Origin : CHINA

MOQ : 1set

Payment Terms : T/T

Supply Ability : 1000 set

Delivery Time : 1 day

Packaging Details : carton

laser : fiber / SPI / YAG / CO2

Software : EZCAD

Camera : 500W

material : Metal

Contact Now

performance camera calibration tool mainly contains image collection , digital image processing

Section 1.1 product description

MVC5001MF/5001F black and white / color digital camera is the company's own R & D follow USB 2 standards of high resolution, high definition, high frame rate integrated camera. MVC5001MF/5001F has five million pixel resolution, can reach more than 800 TV lines and board level processing function, thereby providing high quality image acquisition, is the best choice of cost-effective solutions. Through the USB2.0 interface, no additional acquisition equipment is needed to obtain the real-time video data and the capture of the image. At the same time, USB2.0 plug and play features make the installation, connection and maintenance of the whole image system become more and more simple, convenient and rapid, and the application of the system will be expanded from indoor to outdoor and mobile environment. I fully support the development of two times, two times the development of library, the SDK library, you can realize the advanced control function of MVC5001MF/5001F products, we also provide examples of procedures, so that you will be able to quickly MVC5001MF/5001F product is integrated into your OEM system. MVC5001MF/5001F camera can not only provide board level and package form, but also can be customized according to user requirements. MVC5001MF/5001F camera by a number of experienced software and hardware engineers to provide you with technical support. We understand your requirements for the image system, and we hope to provide help for your system integration and research and development. Camera series Beijing microview science and technology limited company in line with the TWAIN specification, supports the application of commercial TWAIN standard, such as ACDSee, Photoshop, IPP, kodakimg and Image can use the equipment for image acquisition.

Section 1.2 performance characteristics

Z automatic / manual white balance operation, the operation of regional options, the target color temperature; Z automatic / manual exposure, the operating area is optional, optional target brightness; Z gamma / gamma value table effect is the function of Z MVC5001MF and MVC5001F Binning; support preview function; Z control can capture images of arbitrary size and location, small size can be the higher frame rate; Z automatically restore the connection function; the Z C _MOUNT standard lens and customized lens; Z / black and white color preview optional; Z has automatic white balance, continuous exposure function, can be automatically adjusted according to the external light intensity; Z screen, zoom display function.

Table 1.3 performance parameters.

Name MVC5001MF MVC5000F
black and white ​/colour black and white colour
Format 2592 x 1944
pixel size 2.2μm x 2.2μm

Dynamic range

70.1 dB
Signal to noise ratio 38.1dB
sensitivity 1.4 V/lux-sec (550nm)
Photosensitive chip The line scan, 1/2.5 inches, electronic rolling shutter
White balance / exposure Manual automatic white balance / automatic manual exposure, operating area optional
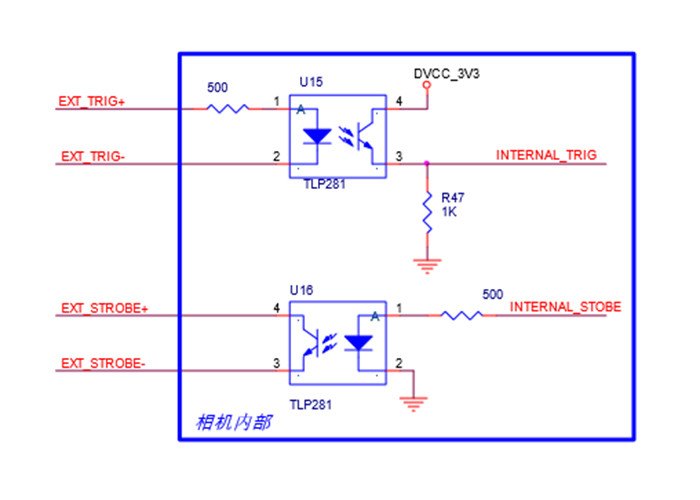
Extended function 1 external trigger input, 1 flash trigger output
Shell size 45mm x 45mm x 66.7mm
Lens interface C port
Power supply mode USB2.0 interface direct power supply
function Support Twain interface, providing powerful SDK and Applications (2K Win, XP Win, Vista WIN)

Performance camera calibration tool mainly contains image collection , digital image processing


Product Tags:

laser scanner calibration

      

calibration table

      
Buy cheap Performance camera calibration tool mainly contains image collection , digital image processing product

Performance camera calibration tool mainly contains image collection , digital image processing Images

Inquiry Cart 0
Send your message to this supplier
 
*From:
*To: Beijing JCZ Technology Co. Ltd
*Subject:
*Message:
Characters Remaining: (0/3000)